您好:
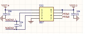
我在使用DRV8837这款芯片来开发产品,现发现一个奇怪的问题,就是我用此芯片来控制一个减速电机的时候,电机只有很小的蜂鸣声,而不转动,不管正转反转都是一样,但如果把电机两端直接接上电源是可以转动的,这是什么原因呢?电机很小是7V的,我是直接通过单片机输出高低电平给8837来控制电机运转的。电路图如下:
VM上的电容太小了,可能启动电机的电流过大电源供给不上出现欠压,10uF 以上
输出上的电容太大了,可能充电的电流过大出现过流,0.1(104)以下
建议通过PWM波控制。