您好!
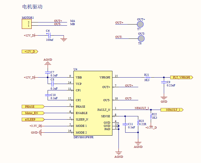
在使用DRV8801时,发现nFault在电机起转后总是报错(置低),且持续置低
电路和程序都是照着DRV8801 Evaluation Module做的。
做了对比测试,使得电机在Slow\Forward,Enable 在50%方波的情况下测试,测试内容为自己的板子和DRV8801 Evaluation Module的各个引脚。除了Phase,其他引脚都一致,甚至Enable的频率也保持了一致。DRV8801 Evaluation Module的Phase是定时器做的,虽然置高但是会有一瞬间掉下来,但是我自己的板子驱动是直接置高的。
对于电机启动后就报错的问题,做了如下几个测试:
- 更改PWM频率
- 针对手册中8 Parameter Measurement Information,对PHASE、MODE、SLEEP操作后,加了250us的延时
- 电机启动改为慢慢启动,就是从0开始慢慢增加Enable引脚占空比到慢速
最后发现,与PWM无关;延时在官方DRV8801 Evaluation Module的430中是没有的,我加上延时和电机慢速启动,在适配器供电(这个后面会提到)的时候有一些改进,有时不会报错。
发现电源对nFault引脚状态有影响,采用适配器(Adapter)时,nFault在电机启动时,有288us拉低,随后升高,几乎没有误报,基本98%的概率不会报错。但是使用开关电源时,电机启动后几乎100%置低,不论是低速还是满速启动。
请指导!
谢谢!
