求助关于发射芯片LM96551的一些问题,感激不尽!



   最近用发射芯片LM96551,烧掉一个芯片(烧掉之后,测量-48V和DGND之间短路了(不是原本板子短路,而是烧掉之后,LM96551内部坏掉使其短路,拆掉芯片,就不短路了),其他电源引脚良好,),在这里想请教大家可能的原因。

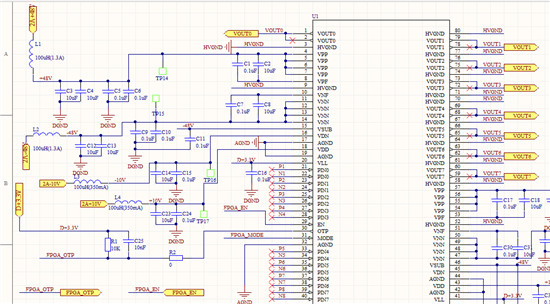
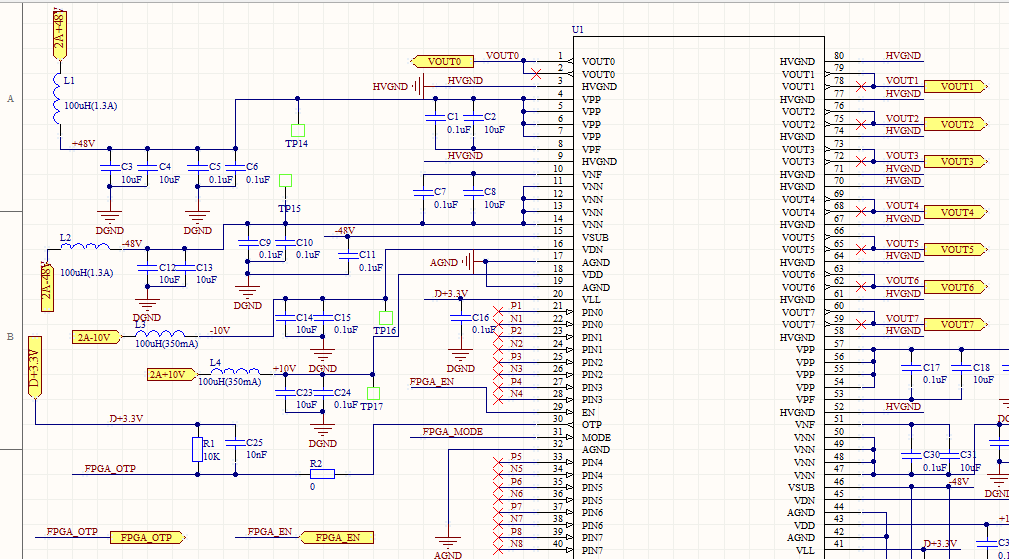
1.因为设计电路时的疏漏,我没有严格按照上电顺序去上电,而是VSUB,VPP,VNN,VDD,VDN,VLL同时上电的,且VSUB和VNN相连,都接的是-48V,这样会有可能造成芯片烧掉吗?

2.焊接电阻电容时,VSUB引脚接-48V时的旁路电容C35(如图),以及VDN引脚接-10V的旁路电容C32(如图)焊错了,本来应为-48V到地的一个电容,-10V到地的一个电容,现在不小心焊成了-48V和-10V之间接一个电容,然后DGND和DGND之间接了一个电容,这样有可能造成芯片烧毁吗?急求解答!谢谢!

原理图如下: