尊敬的TI工程师:
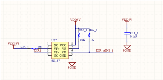
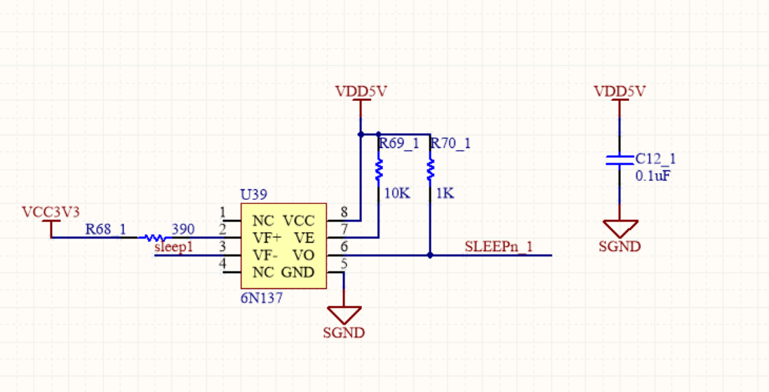
最近项目中需要用到drv8711,考虑到系统的稳定性我们对29.4V锂电池进行了DCDC隔离,所以mcu和drv8711之间的通信通过光耦隔离,为了简化电路,我只想用drv8711的step和dir,sleep三个管脚控制,下面是我们的电路,请问不用spi管脚是不是也能实现对drv8711的控制
上面是部分电路
不能。地址0x00有个使能位,那个位默认是不使能的
不会吧,也就是说只用pwm实现不了吗
如果我先把spi的三根线飞线连接到单片机,通过spi去写,把地址0x00的使能位打开,然后在通过pwm控制是不是就可以了呢