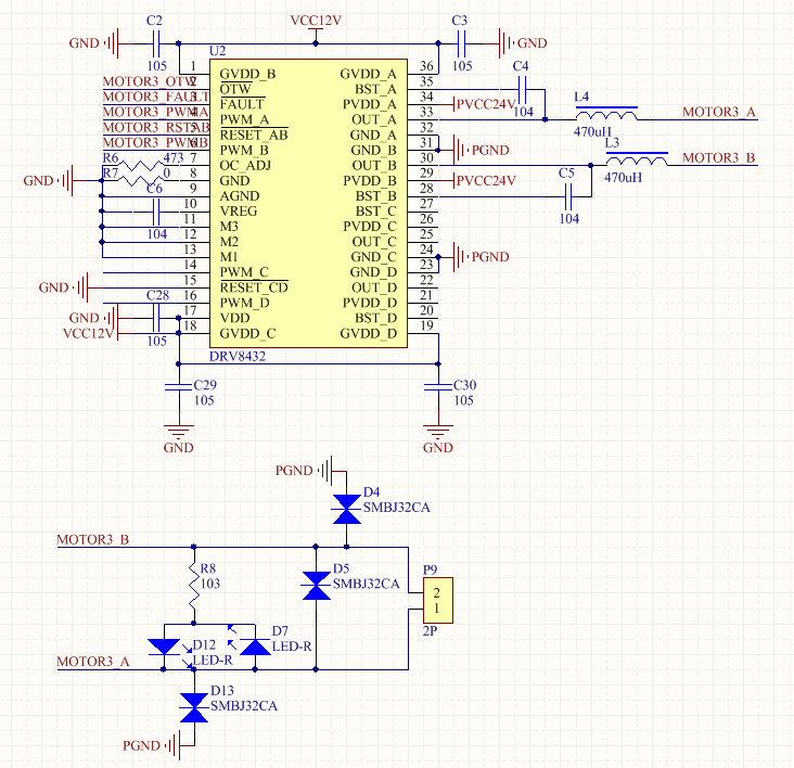
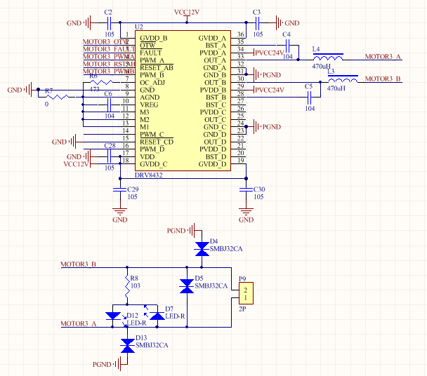
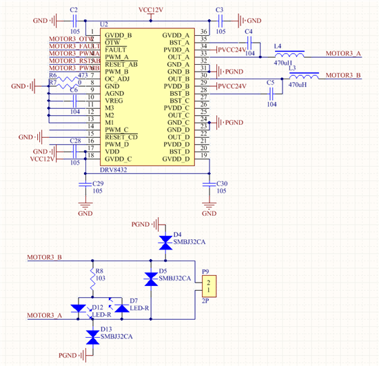
电路按照DRV8432EVM原理图进行设计,OUT_A和OUT_B串联功率电感L4和L3后接直流有刷电机,模式0方式下,电感用100uH,470uH都测试过,刚开始电机可以转动,过一会开始抖动然后停止,如果按照参考设计制作电路,不接电感,电机不转动,请帮忙看是什么原因,谢谢!
电机能够正常转动的波形如下
OUTA经过电感后的波形
OUT_B经过电感后的波形
电机非正常转动时的波形
电机异常时OUT_A波形
电机异常时OUT_B波形
电路按照DRV8432EVM原理图进行设计,OUT_A和OUT_B串联功率电感L4和L3后接直流有刷电机,模式0方式下,电感用100uH,470uH都测试过,刚开始电机可以转动,过一会开始抖动然后停止,如果按照参考设计制作电路,不接电感,电机不转动,请帮忙看是什么原因,谢谢!
电机能够正常转动的波形如下
OUTA经过电感后的波形
OUT_B经过电感后的波形
电机非正常转动时的波形
电机异常时OUT_A波形
电机异常时OUT_B波形
Hi,
你测一下电机不转动时FAULT和OTW引脚的电平状态是怎样的?看看是不是进入保护了。
原理图中未使用的通道BST引脚的电容还是要接上的,输出电压用470uH太大了,推荐4.7uH,另外要注意饱和电流指标,电感不要饱和了。
参考我们EVM的原理图:http://www.ti.com/tool/drv8432evm
理论上直流有刷电机给电就转的吧,不接电感时电机是在原地震动还是没有任何反应的? 通常直流有刷电机不转都是由于保护了。