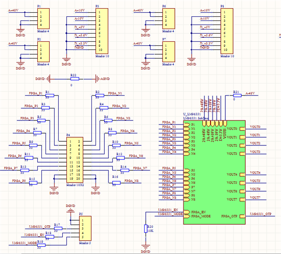
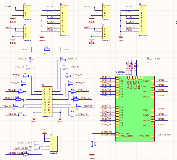
大家好,我在调试自己设计的LM96551发射芯片板时,遇到了这么一个问题:第一次上电,然后FPGA写程序,结果没问题。关掉之后第二次上电,没问题,然后当FPGA写同样的程序进去的时候,电源显示电流跳变,然后就烧了,+-48V(VPP,VNN)和GND之间短路了,还有+10V(VDD)也和地之间短路了,不知道是什么问题,FPGA写入程序也会导致发射芯片烧掉吗?原理图主体部分如下:
图1是主体部分
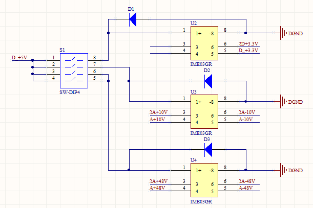
图2是一个开关和三个继电器,用来实现先VSUB,再+-10V,最后+-48V的上电顺序。
大家好,我在调试自己设计的LM96551发射芯片板时,遇到了这么一个问题:第一次上电,然后FPGA写程序,结果没问题。关掉之后第二次上电,没问题,然后当FPGA写同样的程序进去的时候,电源显示电流跳变,然后就烧了,+-48V(VPP,VNN)和GND之间短路了,还有+10V(VDD)也和地之间短路了,不知道是什么问题,FPGA写入程序也会导致发射芯片烧掉吗?原理图主体部分如下:
图1是主体部分
图2是一个开关和三个继电器,用来实现先VSUB,再+-10V,最后+-48V的上电顺序。