各位:
如题,使用DRV10866驱动电机,要求电机持续工作。生产100台发现有10%的比例,连续转动的电机停止3 到5s后,然后又重新开始转动。找不到原因,而且现象复现较难,
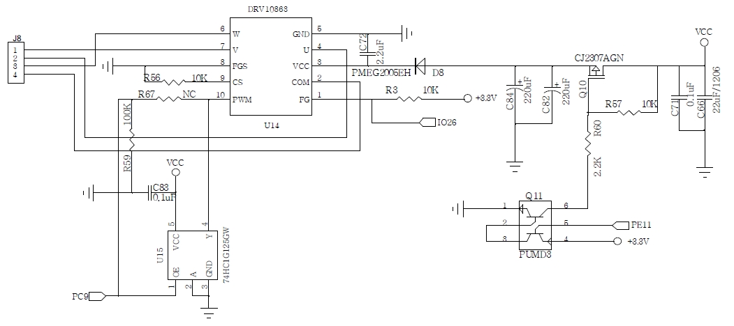
分析输入PWM没有断,停转后FG无波形输出。下面是原理图,请各位帮忙分析一下?
PS:另外在高温环境下测试出现此情况的设备,出现的概率反而降低了。
各位:
如题,使用DRV10866驱动电机,要求电机持续工作。生产100台发现有10%的比例,连续转动的电机停止3 到5s后,然后又重新开始转动。找不到原因,而且现象复现较难,
分析输入PWM没有断,停转后FG无波形输出。下面是原理图,请各位帮忙分析一下?
PS:另外在高温环境下测试出现此情况的设备,出现的概率反而降低了。
最有可能的原因是DRV10866的默认设置参数不适合你的电机。很遗憾,10866不支持调整。
Wentao:
感谢,正在研究那个文档,但 还没有弄明白。能否给个大概解释。或者比较直接的解决方法。