见附图,有 20组 数据:
第二列为 使用ADC转换后的数字值 计算出来的传感器输出电压值;
第三列为 用台式万用表测量的 传感器实际输出值;
第四列为 前两列 之差。
两列之差的 最大值为0.21844mV,最小值 为0.00046mV (0.21844/0.00046 = 479.8,相差 480倍) !
也就是说,有时,ADC转换的精度 很高,有时 却很低。
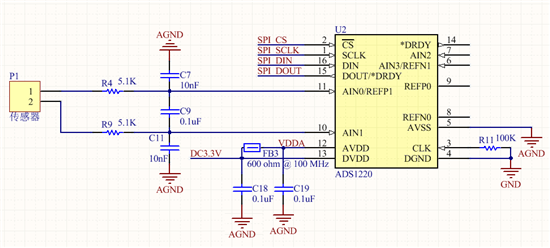
使用的ADC芯片是:ADS1220。
请教:
测量这20组数据时,使用的是同一个 硬件电路,软件配置 也一样,为什么 会出现 这么大差异 呢 ?
非常感谢 !
附图


