请教DRV8842的OCP问题

Other Parts Discussed in Thread: DRV8842, DRV8873

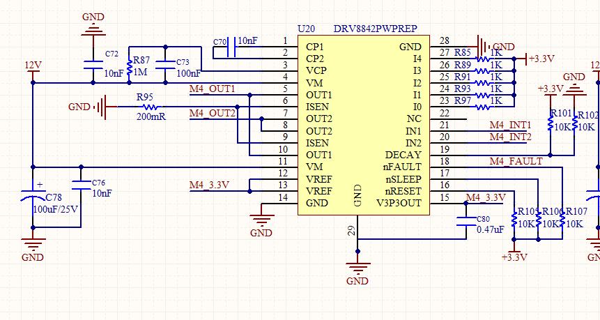
如图电路, 第一次使用DRV8842做电机驱动,现在电机工作正常。原来想着利用电机堵转过流保护FAULT引脚输出的信号检测转动到位,但是现在的结果是电机堵转时无法达到截断电流值。比如设置Ichop=3.3A时,堵转电流2A;设置Ichop=1.32A时,堵转电流也跟随着降低到2A;再设置Ichop=0.66A时,堵转电流再次下降为0.5A;这样子电机堵转时FAULT无输出,无法实现原来设想的功能。问题就是设置了Ichop后,I0-I4全高的,也就是100%驱动的,为什么堵转的时候电流也随着下降?请问各位大伽怎么样才可以利用到FAULT的信号实现检测呢?

  • 1, Ichop不是过流,是人为设置的限流值。只要电流超过Ichop,就会被限制在这个电流,但不会触发FAULT管脚;

    2,若有大电流触发过流,触发FAULT管脚,芯片会被disable,除非重新RESET才能恢复工作。所以不能用FAULT来检测堵转,而是用外部运放来检测电流大小来判断。

    3,另外该电机内阻多少?

  • 请问一下:

    原理图跟板主上边的一样的,Vref=3.3V,采样电阻0.15Ω,VM=36V;  电机型号:24V  内阻0.583Ω  感量0.191mH

    控制给定:限定了最大70%PWM - 50KHZ     

    问题:

    1、与板主不同的时,我会经常进入FAULT报错,有时是过温可以自行恢复的,有时要重新上电或RESET才可恢复,后者根据首册(如下截图)应该就是进入了过流

  • 从参数看,触发过流的可能性比较大。建议申请DRV8873等更大电流能力的芯片试试看。