OPA4277UA四路放大器输出不一致



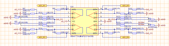
如上图所示,RT1、RT2、RT3、RT4为温度传感器PT100,我们在室温测试(PT100电阻值为:113.6R)时发现:

第一路电压约为:890mV;第二、第三和第四路电压约为:1100mV~1210mV;但这三路电压也不一致。

 

图2:

若把RT3和RT4 去掉,如上图2,四路输出则为:

1路和2路输出为:2100mV左右

3路和4路输出为:4200mV左右

问题:

1、为什么电路一样,四个放大器输出电压不一样?

2、为什么3和4路负载情况会影响其它的放大器?

 

  • 1.我想知道您所做的是一个什么放大电路?

    2. 去掉RT3和RT4后, 5pin和10pin处于悬空状态,在实际应用中,不建议运放的输入引脚悬空,如果输入引脚悬空,这个引脚电压是不确定的,从而也无法正确

    判断输出电压。

  • 是的,确实是悬空了,我还以为有上拉了,确实是有问题,但应该不至于影响其它两路的信号吧?

  • 理论上是每个通道都是独立的,互不影响的,但是不用的通道还是不建议悬空或接到同一电位(比如都接GND),这样的话会导致输入饱和,或静态功耗增加,一旦功耗增加,同时也会影响电路稳定性。 所以不用的通道最好是简单的搭建一个单位跟随器。

  • 这个电路1.2V的参考电压是否稳定?最好的方式是1.2V的基准电压需要低阻抗输出。

    如果运放之间有相互影响,请用示波器观察运放的输出是否振荡。

    这个放大电路,最好接成差分的结构,同相端也接一个100K电阻到地,以保证阻抗一致。