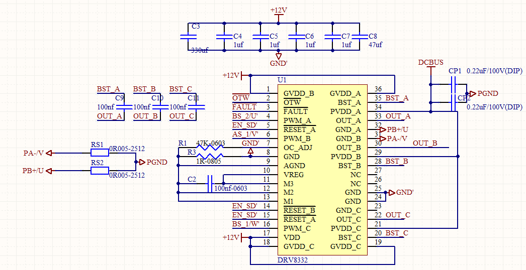
DRV8332管脚VREG



    管脚VRGE与GND短路了,有什么办法恢复吗?