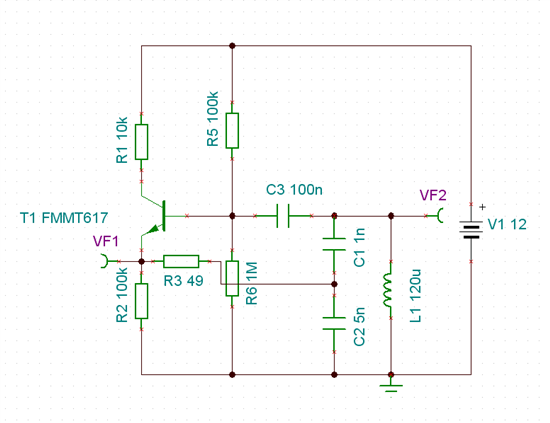
TINA-TI的LC振荡器怎么没有办法仿真呢?
该图在PROTUS能正常成功起振,在TINA-TI去无法振荡,过滤器中是一条直线。
文件在此
把任务栏中的Analysis--option中的numeric integration method由默认的Gear改为trapezoidal之后再仿真试试。
试过了,还是不行的。