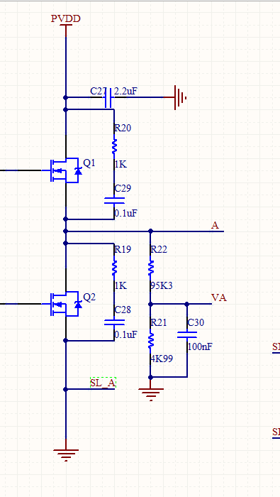
最近在用8301做驱动。可是我看官网提供的参考电路图,用AD画出来后,有网络标识重复的问题。
SL_A 和GND连接在一起。
AD这么画会有警告,说SL_A和GND名字重复,我想把SL_A,也就是44引脚直接接地,这样就不会又错误提示,但是我不知道这样8301还能不能正常工作呢?求回答。
您好,直接接地时可以的,您也可以在SL_A的引脚上直接把网络标号标记为GND即可