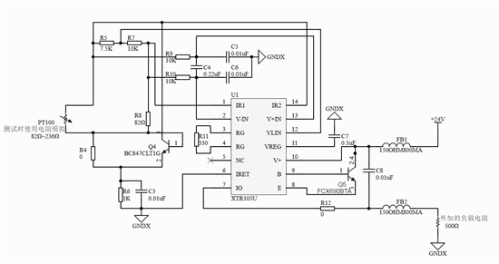
XTR105U电路如下,三线制的电路,用电阻模拟PT100测试,使用R4短接,模拟三线制;负载电阻500Ω,串电流表测试,不论如何改变PT100电阻值,输出电流都是uA级别的。并且在这些情况下测试VREG电压为5.1V,VIN+和VIN-之间的电压也正确,R6两端的电压也是1.6V。为什么输出就是不正确?????
XTR105U电路如下,三线制的电路,用电阻模拟PT100测试,使用R4短接,模拟三线制;负载电阻500Ω,串电流表测试,不论如何改变PT100电阻值,输出电流都是uA级别的。并且在这些情况下测试VREG电压为5.1V,VIN+和VIN-之间的电压也正确,R6两端的电压也是1.6V。为什么输出就是不正确?????
是的,使用这类芯片时,特别需要注意Iret的定义。fang wang2 说:找到问题了,芯片的6脚的IRET不应该接到负载24V的GNDX上。晕~~~~