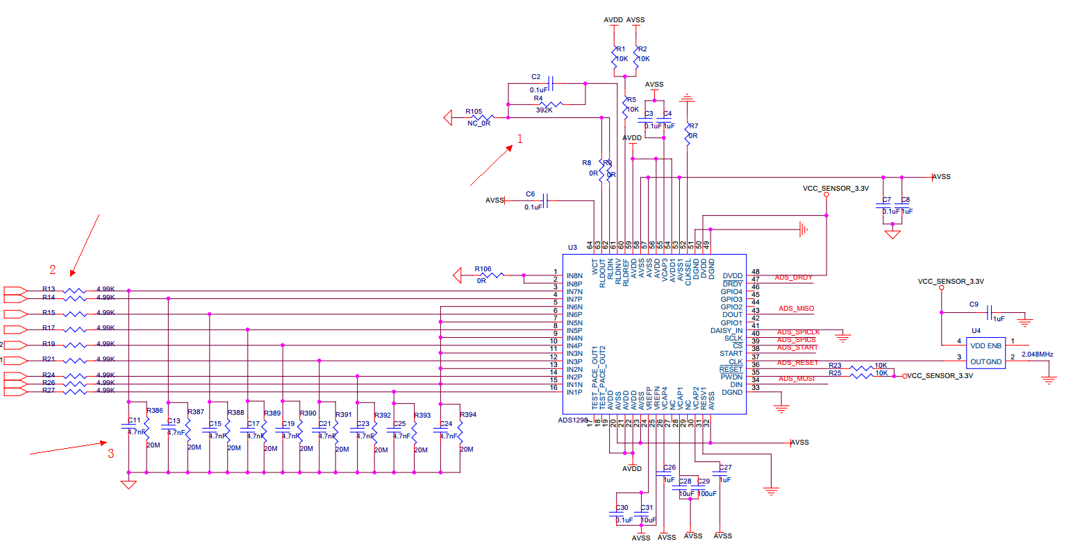
上图中,第7通道作为一组完整的差分信号,其余的6组信号通过图中的N端作为公共参考进行脑电信号采集,问题有如下:
1. 主要感觉这种公共参考是否合适?在输入通道无下拉电阻时读到的数据会出现长时间的基漂;
2. 通过测试共模,可以达到90dB多,1298芯片说明可以达到115dB,有什么办法可以提高共模抑制比吗?
3. 图中标1的地方在脑电采集中有什么用处吗?
4. 在测试耐极化电压的时候信号不合格,请问下可以怎么改进了?
5. 输入阻抗测试仪器显示无穷大;
望大神指教!!!
上图中,第7通道作为一组完整的差分信号,其余的6组信号通过图中的N端作为公共参考进行脑电信号采集,问题有如下:
1. 主要感觉这种公共参考是否合适?在输入通道无下拉电阻时读到的数据会出现长时间的基漂;
2. 通过测试共模,可以达到90dB多,1298芯片说明可以达到115dB,有什么办法可以提高共模抑制比吗?
3. 图中标1的地方在脑电采集中有什么用处吗?
4. 在测试耐极化电压的时候信号不合格,请问下可以怎么改进了?
5. 输入阻抗测试仪器显示无穷大;
望大神指教!!!