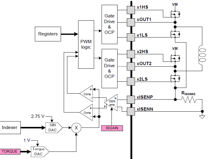
1.流经电机采样电阻的电流不是随PWM变化的吗,那它是怎么作为参考来采样的?能详解说明下采样电阻两端电压是如何变化的吗?
2.如图,DRV8711原理中讲到:计算处理用的是峰值电流IFS,意思是采样的是最大值吗?
3.文档中提到驱动周期要至少大于TOFF+TBLANK+2DTIME,请问一个周期减去这三个时间后还剩余时间是怎么工作的,电流不变?还是说要设置周期几乎刚好等于TOFF+TBLANK+2DTIME,然后每次改频率都要改寄存器的TOFF、TBLANK、DTIME?
4.如果TOFF时间还未走完就来了一个脉冲上升沿,会造成什么影响隐患?
望解答,谢谢
