ADS1293,409.6K时钟输出频率不对!非常急·求帮助

Other Parts Discussed in Thread: ADS1293

ADS1293把CLK引脚配置为输出的时候,输出时钟抖动很厉害,只有大约12K左右的时钟频率,时钟完全不正常,同时心电DRDYB引脚频率也不对。

目前可以保证寄存器配置没问题,因为此版代码在前一版本的板子上运行正确。其次可以保证晶振和晶振周围电容都是正确的

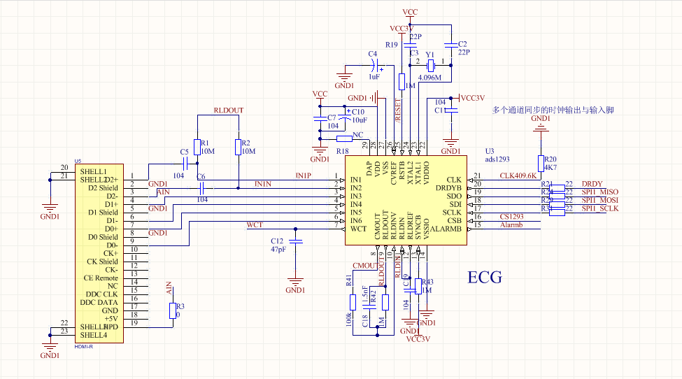
此版本的板子有些许变化,下面上新版本的图

在旧版本上芯片工作正常,频率也都正常。

这一版本是新版本的图,和久版本相比变化就在于RLDOUT引脚拉至输入信号引脚,但是这样不至于连频率都产生不对吧。新旧版本的模拟和数字都是一个地。求帮助!!