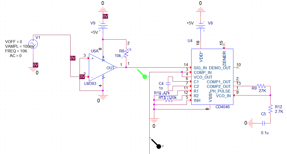
求救:用CD4046搭建一个频率跟踪电路,但是一直不能锁相,想请各路大神看看是参数设置的不对还是电路不对



设置的是中心频率f0=10KHz,fmin=9KHz,  fmax=11KHz,R1=47K,R2=120K,C1=1nF,一直不能锁相,想请大神们看看是什么问题。