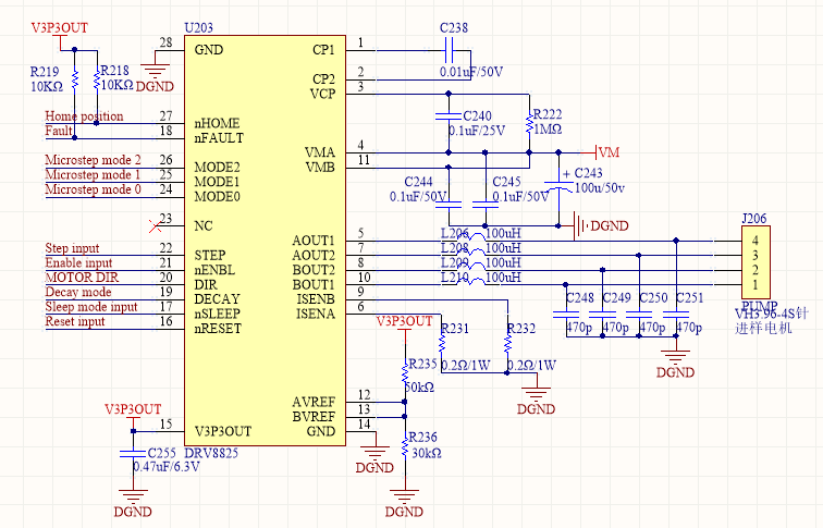
DRV8825 的第15脚没有输出3.3V

Other Parts Discussed in Thread: DRV8825

DRV8825 的第15脚没有输出3.3V,量了4脚、12脚有输入电压12V,1脚、2脚、3脚也都是有电压的,但是15脚就是没有输出3.3V,为什么?