DRV8412输出电压有问题

Other Parts Discussed in Thread: DRV8412

您好!

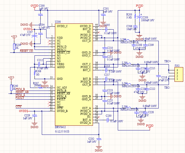
我用的模式3,驱动TEC,输出端对地电容去掉了,输出就正常,若是加上电容,OUT_AB和OUT_CD都输出电压,他们之间就不存在压差了。请问这个问题我该 怎么解决?

附上我的原理图:

RESET_AB和RESET_CD都是置高的。负载是空载时:

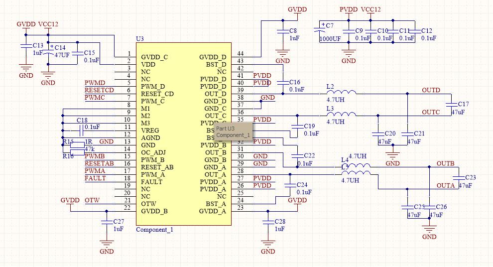
我将输出对地的8个电容都去掉,还有C218也去掉后,OUT_AB和OUT_CD都是正常的,此时OTW和FAULT都是高。

将输出对地的8个电容都去掉,C218保留,OUT_AB该高却是低,OUT_CD该低却是高,与正常现象取反了。此时OTW和FAULT也都是高。
只要将输出端对地的8个电容任何一个焊接上,OUT_AB和OUT_CD输出都是有电压,且没有压差了。此时再量OTW是 高,FAULT是低。

请帮我分析下是什么原因造成的?万分感谢!