问题描述:
1. 工作电压正常,已测试。PVDD_x为40v,GVDD_x为12V,VREG为3.3v。
2. FAULT以及OTW信号为高,无错误。
3. 电机直接没接,仅仅测试DRV8332的输出响应是否正确
4. 未在OUT_x输出上加任何采样,分压等。
问题现象:
1. RST_x为高,PWM_x为低,OUT_x输出为低
2. RST_x为高,PWM_x为高,OUT_x输出为11V
请问,这个11v是个什么意思?不应该是40V么?谢谢!
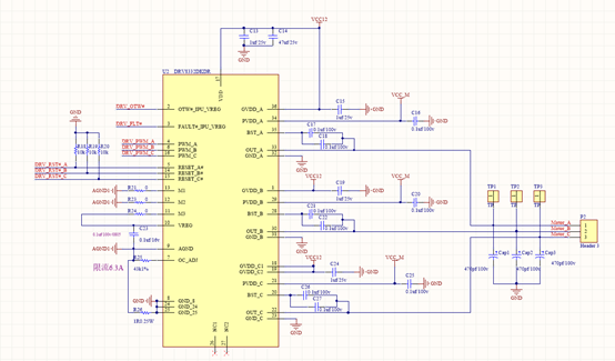
下面附上原理图
问题描述:
1. 工作电压正常,已测试。PVDD_x为40v,GVDD_x为12V,VREG为3.3v。
2. FAULT以及OTW信号为高,无错误。
3. 电机直接没接,仅仅测试DRV8332的输出响应是否正确
4. 未在OUT_x输出上加任何采样,分压等。
问题现象:
1. RST_x为高,PWM_x为低,OUT_x输出为低
2. RST_x为高,PWM_x为高,OUT_x输出为11V
请问,这个11v是个什么意思?不应该是40V么?谢谢!
下面附上原理图