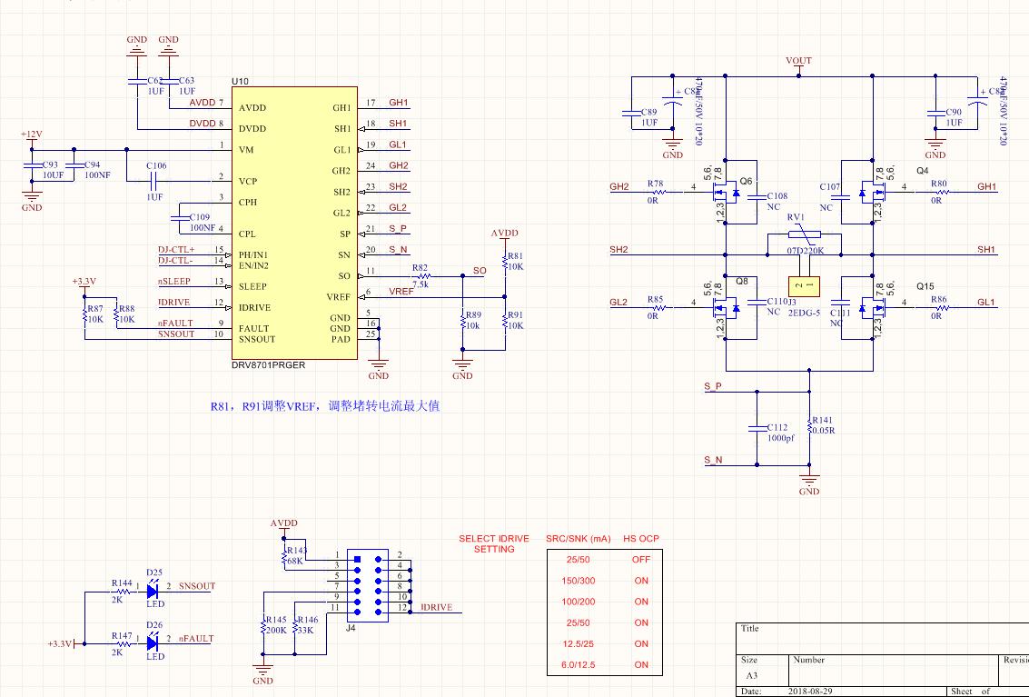
电路接好后,电机能正常运转,遇夹反弹功能能实现,(堵转后会停止,然后反转),但堵转几次后,发现nFAULT置低,LED灯亮起,DRV8701P芯片发热,万用表测得VM与VCP之间接近短路,实测阻值2.7欧姆,芯片应该烧毁,换了芯片还存在一样的问题,求救ing!
您好!
DRV8701P芯片供电是12V,H桥供电(VOUT)是24V,IDRIVE选择68K到AVDD,DRV8701P烧毁,示波器测得,电机不动作时,VCP电压21.8V,电机正常运转时,VCP电压23.6V,电机堵转时,VCP电压24.2V,请问是哪里的问题?VM的12V是通过24V DCDC出来的,电机运转时,会出现尖峰(如下图),请问是这个原因导致烧芯片的吗?有什么方法避免。
DRV8701P是否适合使用在驱动24V的刷式电机场合?VM=24V时,VCP=VM+9.5=33.5V是否正常?