ISO7241 一边以ACDC隔离电源输出的地为参考地,一边是以零线为参考地是否可行?



 1、我看很多应用是这个隔离芯片一边是以产品地为参考地,一边以大地为参考地。我的产品是一边以ACDC隔离电源输出的地为参考地,一边是以零线为参考地。我这样设计是否可行?

2、隔离芯片的电源VCC一边用隔离电源,一边用非隔离电源是否可行?

3、因为我的隔离芯片老是被烧,所以问问这样设计是否合理。

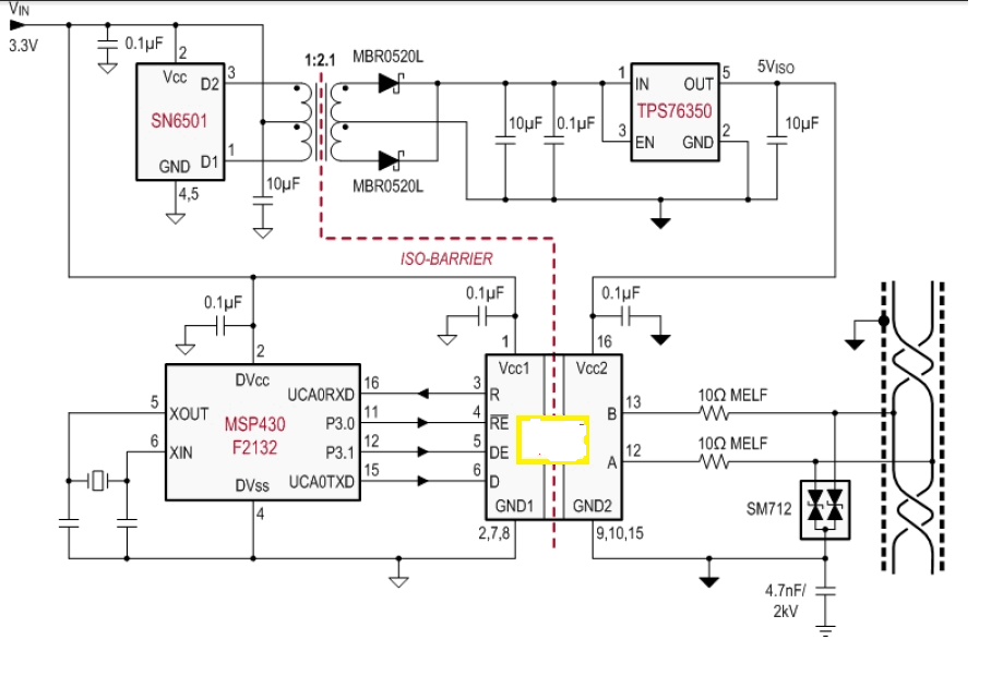
图一是找到的参考设计,图二为我的电路截图

  • 1. 两边地本来就是隔离的,也就是说IN端参考的是GND1,OUT端参考的是GND2,二者不共地,否则就起不到隔离的作用了。
    2. 两端电源这样提供也可以,不管两端是否使用隔离电源都是可以的,如果您的应用中需要VCC1和VCC2 隔离的话,就像上面应用使用变压器对电源进行隔离。

    3. 您这里提到芯片总是被烧,是不是IO口的过压过流,电源对地短路等造成?