E2E™ 设计支持
搜索
用户
站点
搜索
用户
E2E™ 中文设计支持 >
论坛
放大器
API 解答
音频
时钟和计时
数据转换器
DLP® 产品
接口
隔离
逻辑
微控制器
电机驱动器
处理器
电源管理
射频与微波
传感器
站点支持
开关与多路复用器
工具
无线连接
参考译文
存档组
存档论坛
技术文章
模拟
汽车
DLP® 技术
嵌入式处理
工业
电源管理
TI 培训
快速入门
English
更多
取消
存档论坛
其它模拟产品 (Read-Only)
论坛
提及
子组
标记
更多
Cancel
提出相关问题
什么是相关问题?
相关问题是指与本问题有关联性的问题,”相关问题“ 被创建后,会自动链接到当前的原始问题。
提出新问题
提出新问题
Cancel
状态
回复
2 回复
订户
9 订户
视图
1061 视图
用户
0 会员在此处
LM358
选项
标记
更多
取消
选项
共享
更多
取消
相关
LM358的应用问题
Gong Yang
Prodigy
10
points
Other Parts Discussed in Thread:
LM358
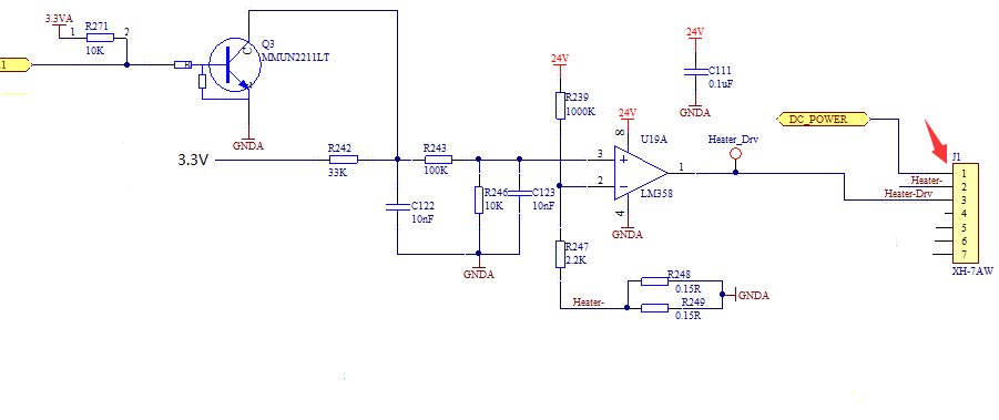
LM358的1脚损坏,电路图如下:
U19A的1脚接的是33K电阻,在热插拔这个J1的时候,1脚损坏了。想问一下,LM358可以不可以这样热插拔?什么原因导致的损坏。
6 年多前
0
KW X
6 年多前
Guru
94471
points
热插拔本身没啥问题,关键是你如何热插拔。
热插拔的接插件并非通用的普通结构。
取消
向上
0
True
向下
取消
0
Kailyn Chen
6 年多前
TI__Guru****
295050
points
只要在热插拔的过程中,电流不会超过芯片能承受的范围是没有问题的。
用示波器监测下J1 在热插拔过程中的输出电流情况呢?
取消
向上
0
True
向下
取消