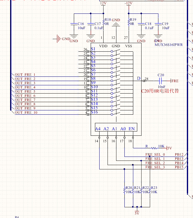
原理如图:
上电后,我在D口用信号发生器输入一个振幅为5V的正弦波信号(频率分别是1kHz、1MHz、3MHz、8MHz、24MHz、32MHz、48MHz、64MHz),在24MHz及以下是峰峰值均为10V,频率均正确,但是在32MHz时,示波器测量出:频率32MHz,峰峰值为5V左右;48MHz时,示波器测量出:频率48MHz,峰峰值为4V左右;64MHz时,示波器测量出:频率64MHz,峰峰值为3V左右(我查过mux36s16的带宽是500MHz,最大衰减是3dB),为什么会衰减这么厉害呢。(输出端没有接负载,直接在输出端接示波器测量)
