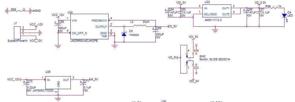
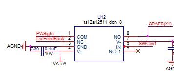
如图所示我用STM32的PC14和PC13的通用推挽输出模式控制两个模拟开关芯片,当我将PC13和PC14软件控制置高电平时,两个IO口PC13和PC14给烧了,是因为我的TS12A和STM32的GND进行了0Ω电阻隔离吗?导致电地平面有差别?STM32用的GND,TS12A12511用的AGND两者用0Ω电阻隔离。
如图所示我用STM32的PC14和PC13的通用推挽输出模式控制两个模拟开关芯片,当我将PC13和PC14软件控制置高电平时,两个IO口PC13和PC14给烧了,是因为我的TS12A和STM32的GND进行了0Ω电阻隔离吗?导致电地平面有差别?STM32用的GND,TS12A12511用的AGND两者用0Ω电阻隔离。