LM96163风扇驱动芯片概率性失效问题

Other Parts Discussed in Thread: LM96163

你好:

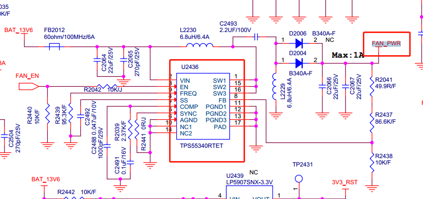
有一款产品使用 LM96163 芯片(产品中没有使用温度传感器,只使用风扇控制,没有用转速计),生产200左右,发现4pcs风扇转动异常,怀疑风扇驱动芯片损坏(更换4pcs中的1pcs之后OK).帮忙看一下可能的原因,附件是原理图文件