关于AWR1243的Bootmode-SPI实现问题

Other Parts Discussed in Thread: AWR1243

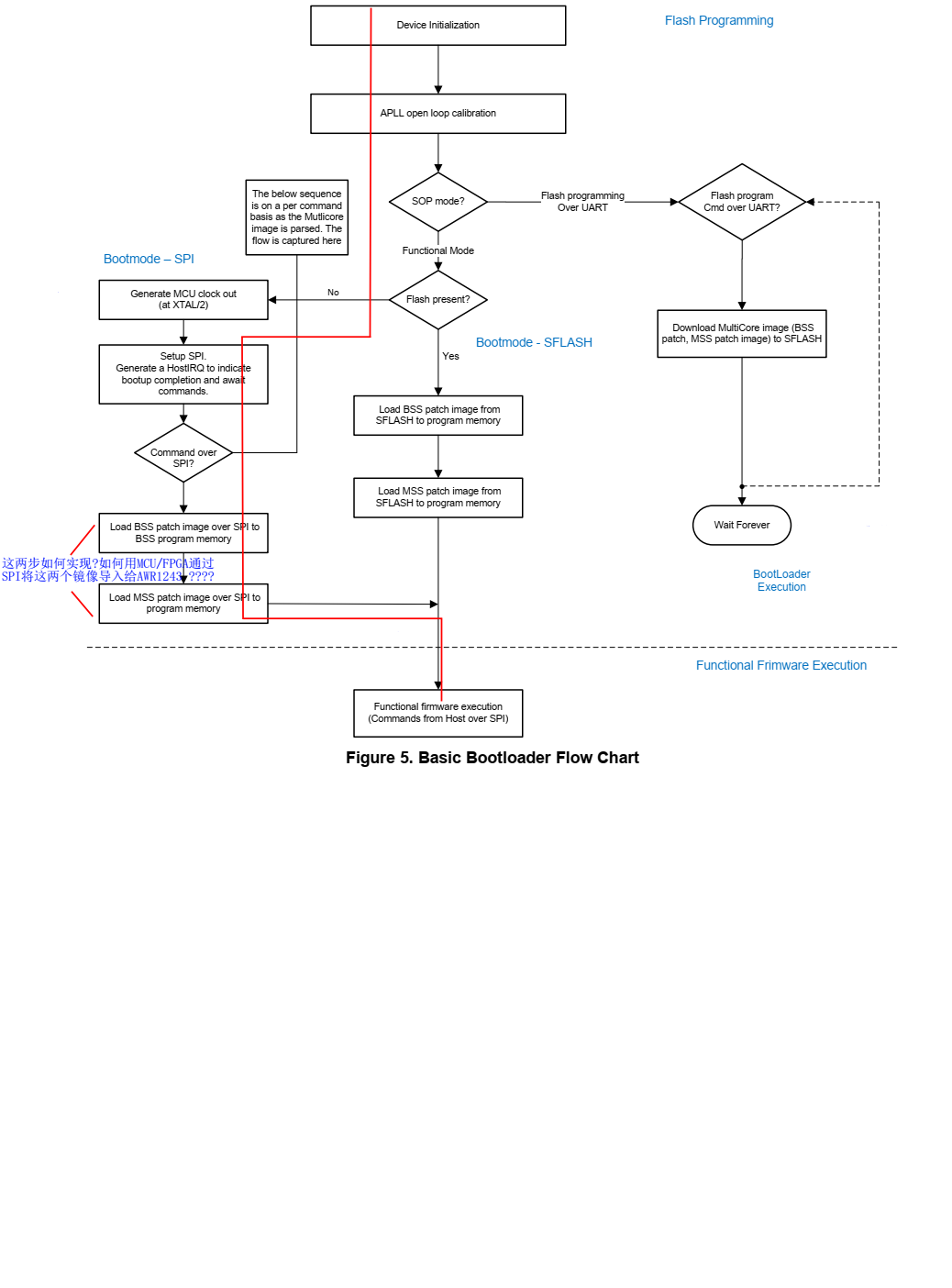
我想根据swra561a.pdf文档Figure5中提及的Bootmode-SPI方式,利用板上的一颗MCU或FPGA来实现,按照图中红色的直线顺序进行。不要使用PC机和各种studio/DFP等工具或软件。请问如何实现用MCU/FPGA通过SPI将这两个镜像导入给AWR1243 ?