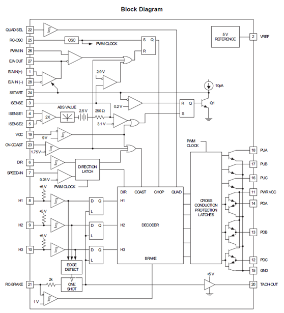
问题一、E/A IN(+), E/A IN(–) 在外部电压控制模式下,怎么调节最小开启电压使电机控制电压在0.5V时电机开始正常工作?(我使用过程中的问题:电机在控制电压1.2V时才开始工作)
问题二、E/A IN(+), E/A IN(–) ,E/A OUT, PWM IN
在外部电压控制模式下,怎么调节PWM IN使电机工作在0.5V到10V控制电压下实现最小启动到满功率运行?
(我使用过程中的问题:电机在控制电压1.2V-2.15V之间实现启动到满功率,控制电压范围很窄)
问题三、上图Block Diagram1、28、26、27之间的关系,是怎么实现控制的。


