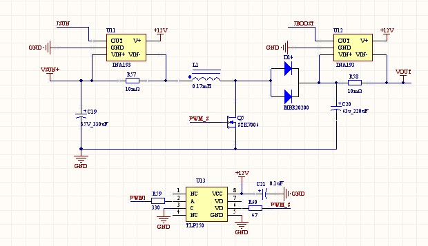
我用INA193检测boost电路电流,但是这个芯片老是出问题,现在不管通过采样电阻的电流是多少,芯片输出值总是0.125v,V+我用的是12v,采样电阻是10毫欧,没有过压也没有超出量程,请问是什么原因啊?
电路很简单,如果确认焊接没问题,那应该问题不大,把芯片取下来,按照你目前的供电,输入用信号发生器给一个0~0.5V的一定频率的三角波看一下输出,没有信号发生器的话直接用直流源给一些定值的电压,单独调试一下电路看看吧。
另外,确认一下芯片的质量,可以申请一下芯片看看-
http://www.deyisupport.com/question_answer/analog/power_management/f/24/t/22356.aspx