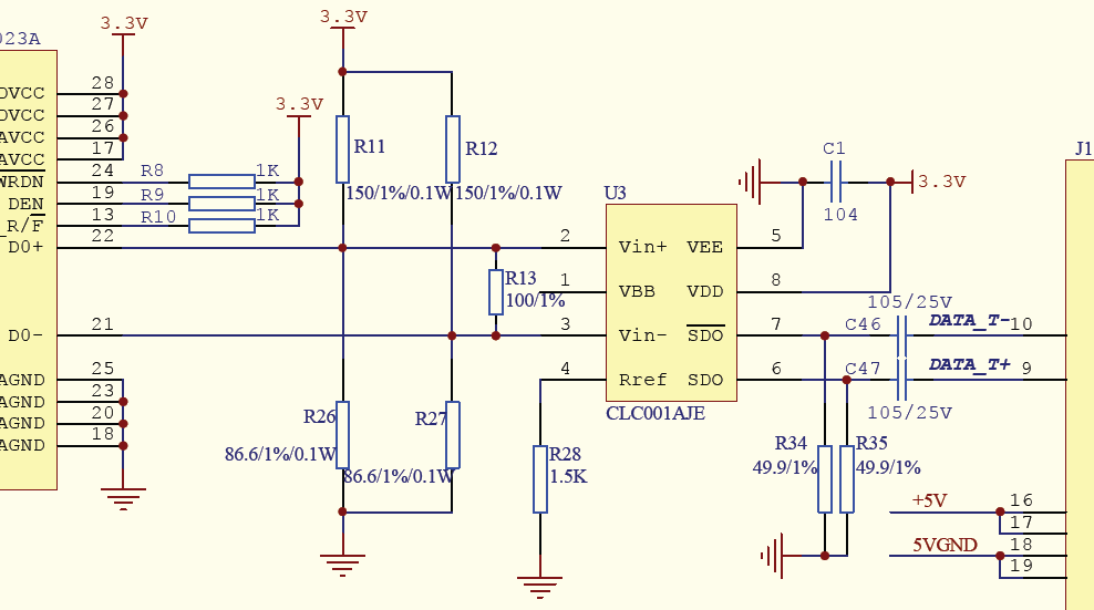
硬件设计LVDS之间用CLC001驱动器和CLC012均衡器,工作后CLC012接收的1023发过来的10位数位同步码即0F,时钟15M,发现012有输入没有输出。LOS信号拉高。后来换了014发现又可以工作了。查阅资料发现两者没有明显的区别。后来将发送数据改为F0后012就工作了,总结问题可能是出现在012均衡的速率问题上,就自己理解的用15M时钟,理论上1023的速率应为15乘以12位的值,可实际传输过程中,一个时钟内数据只有1-0一次变化,实际的有效速率为15乘以2为30Mbps,将数据改为F0后将其速率从30提高到60,符合012工作速率50-650Mbps,不知道是不是这样理解的012工作速率?其二,若是这样理解那么为什么014在30Mbps却能工作???

