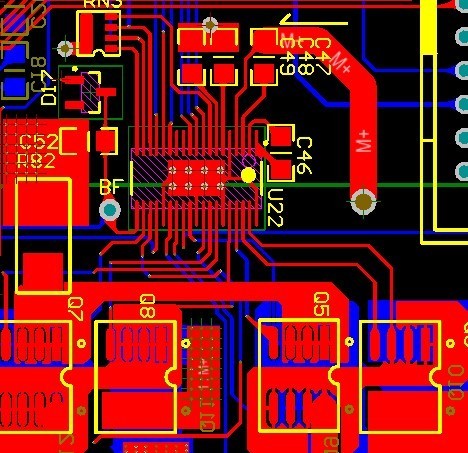
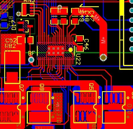
电机运行两圈就会出现欠压闭锁的问题!啥也不说了,说多了都是泪。上图吧!还望大师指点,帮鄙人解决此危机。
电源为36V,PCB能见之处满城尽是36V,M+=36V
转 其他模拟产品
截图太小,建议楼主再发一下原理图并说明一下电路规格
你好!
请问你的应用中电机的驱动电流是多大?36V电源用的是什么类型电源?
此外,在图上看不出在芯片VM引脚附近的电容接的是多大容量的?
有可能是电流输出较大从而拉低了电源输出电压,从而引起欠压保护。
希望能够提供上述信息,以便做进一步分析。
Axel