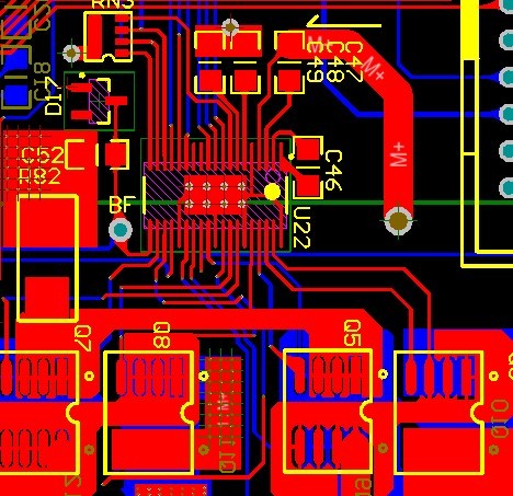
DRV8711欠压闭锁,望大神指点



电机运行两圈就会出现欠压闭锁的问题!啥也不说了,说多了都是泪。上图吧!还望大师指点,帮鄙人解决此危机。 PCB所到之处,满城尽是36V M+=36V