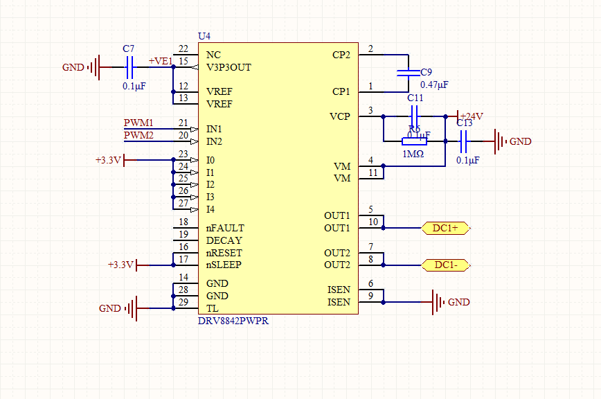
我用DRV8842直接驱动一个 额定 24V 2.2A的直流有刷电机,电机的驱动电压是24V,电路原理见附图,
现在的现象是DRV8842没有电压输出。脱开电机,系统断电重新上点,用电压表测量是有电压输出的,但是
接上电机就没有电压输出了,想不出为什么,请解惑。
我用DRV8842直接驱动一个 额定 24V 2.2A的直流有刷电机,电机的驱动电压是24V,电路原理见附图,
现在的现象是DRV8842没有电压输出。脱开电机,系统断电重新上点,用电压表测量是有电压输出的,但是
接上电机就没有电压输出了,想不出为什么,请解惑。
请再nFAULT端接上拉电阻到3.3V,然后观察是否出现了报错。还有电路图中,请在VM端加上100uF以上的大电容,并且靠近VM引脚放置,这个非常重要。
很有可能是电机的启动电流瞬间超过了Iocp值。
分两步来解决这个问题,
1、虽然有OCP发生,但是主要是由于峰值启动电流,也就是24V/Rphase 大于Iocp. 这样的话需要设置ISEN电阻,目前是直接ISEN接地,相当于没有用到芯片的限流功能。这种情况下是一定要用这个功能的。可以将电流设置在正常运行电流的1.5倍左右,这里可以使3A到4A的一个值,VREF是3.3V,可以根据datasheet 的公式计算所需的采样电阻值。
2. 在1的基础上,即使采取限流措施,也还有可能出现OCP保护,原因是电机的电感太小,电流在Tblanking时间内超过OCP值,限流电流还没有开始作用。
这种情况需要在OUTx端加上电感来降低电流上升斜率。电感值要大于 VM*Tblank/Iocp,通常要求在47uH以上。
当然,多数情况采取措施1就可以解决了。
你好,感谢您的解答, 因为PCB制作的问题,在下一版会按照上面的建议更改。谢谢,目前
采用了控制电压上升斜率的方式暂时解决的,但是这种解决方式在电机后续应用中是不是有
其他问题还有待验证。