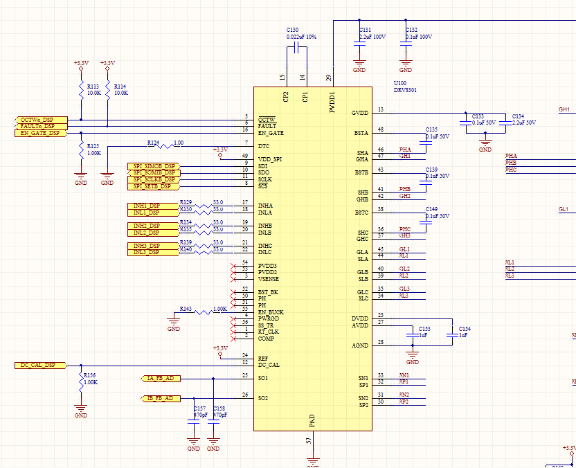
上面是驱动电路的图,由于没用到BUCK电路暂时这样接的,SPI通信部分采用官网的程序,IO口也是按照它的配置的,附件是代码,
下面是量的MCU28035输出的是占空比%50的PWM波,到的是MOS的G端却是这样的波形!!
请检查下面两点:
1. 芯片的底部焊盘一定要和GND连接,手工焊接时有可能出问题
2. 低边MOS门级到源极的电阻47k要去掉,这个会泄放调DRV8301的涓流充电电荷,导致门级输出电压不能长时间维持。
另外请放心,DRV8301很多大客户在使用,效果很好,调试中出现问题多半和应用情况有关,我们会尽力支持。
这个是正常的,阶梯会在高边输出看到,原因是阶梯下盘是高边还没有输出,阶梯点是由于电感续流到电源产生的一个虚电压,实际输出宽度是阶梯的上盘。之间是芯片自己加上的死区,可以通过引脚设置死区长度50到500ns,这个是名义值,实际死区长度会有一些不同,不过通常不影响应用。