LMP91300芯片是不是編程后才能用,不能直接使用。如要編程是怎樣編程寫入芯片內。有那位高手知道,謝謝!
需要编程设置合适的寄存器值后使用,该芯片使用单线制的SWIF方式编程,具体可以查看数据手册
Thanks!Carter Liu
是不是需要的一個專用的燒入軟件,可以更詳細的說明一下嗎
不需要专用的烧录软件,但是需要从DC loop supply voltage上获取8V电压用来读写寄存器,具体你可以参考数据手册的Programming相关章节,介绍的还是比较详细的
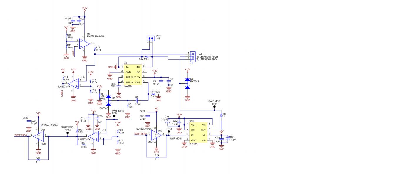
是要做一個這個嗎
你留下邮箱,我给你相关电路资料
好的,我的郵箱keen@alif.cn 謝謝!
已发送,请查收!
能不能也给我发一份关于LMP91300 NPN型应用与调试的相关资料,谢谢!
补充下,我的邮箱pinghangeng@163.com,谢谢!
您好!LMP91300外围元件参数值是多少?相关电路资料也发一份给我,zhsymy@126.com,谢谢!
你好能也发一份LMP91300相关的编程电路资料给我吗。990244978@QQ.COM