您好,请问一下ts3v712el个和713是如何支持2VGA输入转1VGA输出的? 从官方PDF上看到的只是说支持1转2,麻烦给我解释一下吧,我看论坛上说的也是支持2转1,不明白原理。谢谢!
然后再看ts3v712el,它的逻辑图上H和V是带有单向缓冲器的,因此只能由A向B,C切换。
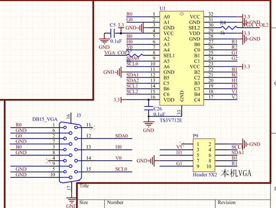
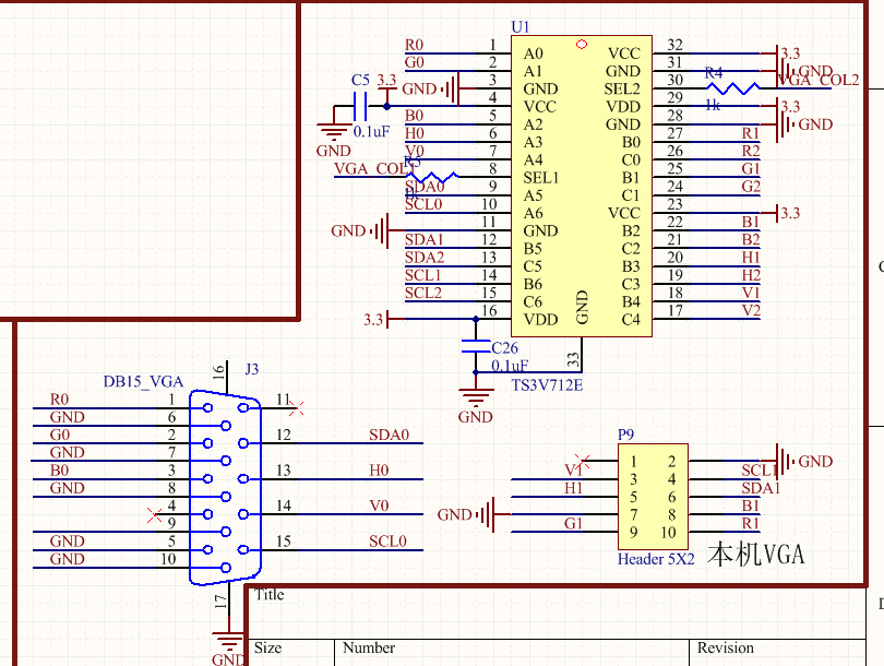
如果你拿TS3V712E搭建2VGA输入转1VGA输出的话,需要把输入端分别接到B、C,输出到为A。注意SEL1和SEL2接到正确的选择位,参考数据手册Table1
如果VGA 2选1时还包含HSYNC,VSYNC,DDCdata,DDCclk信号时,就用TS3V712E,但是它是3.3V供电的,所以如果HSYNC和VSYNC是5V的话,还不能直接经过712E,还得需要电平转换成3.3V之后再进行2选1.
主要区别在于TS3V712EL内部集成了电平转换电路。 L在这里level shifter的意思。
电路没看出什么问题,芯片烧坏,有查出哪个引脚对地短路吗?