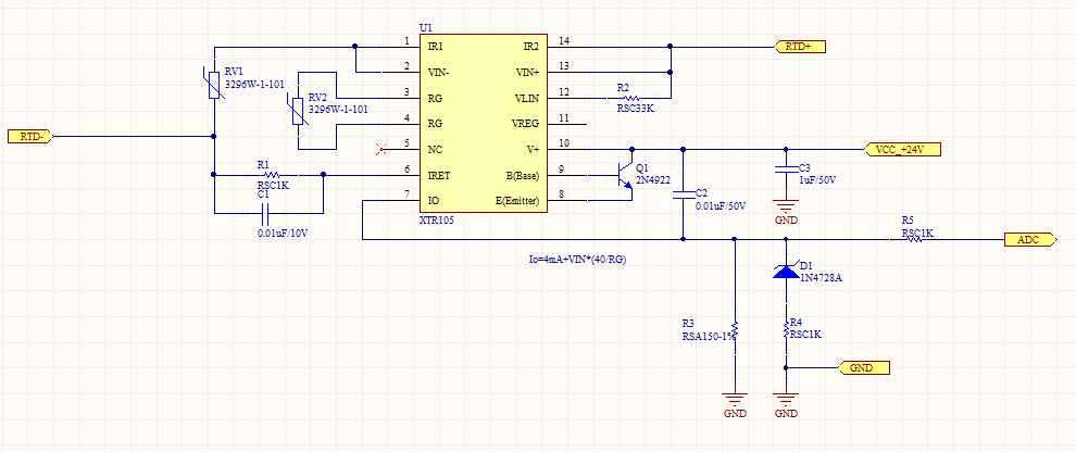
XTR105 供电问题 谢谢

Other Parts Discussed in Thread: XTR105

现在使用xtr105  做4~20mA转换  发现用24V供电时,24V会在21V~24V之间跳动,请问有遇到这种情况的吗