用于接地选通的开关IC?

Other Parts Discussed in Thread: TPL7407L

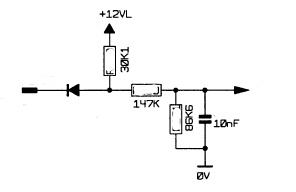
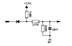
有个设备的许多引脚是12V内部上拉,外部将其接地使能该引脚对应的功能。原先计划使用多个MOS管,但管脚过多,体积太大。

最佳的IC选择是否是模拟开关? 有符合该参数的IC推荐吗?