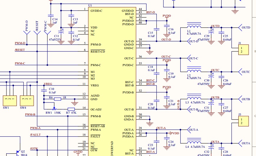
板子是别人提供的 现成的,原理图如下:
输入4路 PWM ,频率是1k左右:
PWMA--TIM1-CH3N PWMB ---TIM1CH1 PWMC --TIM1CH1N PWMD ----TIM1CH2
输出 PWMCOUT 接直流电机+ ,PWMDOUT 接直流电机- ,现在电机只能驱动一个方向转,需要怎样配置 才能让电机正常 正转 和反转
或者哪里有这个的参考资料 ,现在是刚刚接触这一块的资料 ,昨天还以为是PWC 和pwd的占空比大小 决定,现在发现好像也不是
板子是别人提供的 现成的,原理图如下:
输入4路 PWM ,频率是1k左右:
PWMA--TIM1-CH3N PWMB ---TIM1CH1 PWMC --TIM1CH1N PWMD ----TIM1CH2
输出 PWMCOUT 接直流电机+ ,PWMDOUT 接直流电机- ,现在电机只能驱动一个方向转,需要怎样配置 才能让电机正常 正转 和反转
或者哪里有这个的参考资料 ,现在是刚刚接触这一块的资料 ,昨天还以为是PWC 和pwd的占空比大小 决定,现在发现好像也不是
拿AB桥来说:
正转
PWM_A : 1%
PWM_B : 99% (其他Duty 决定转速)
反转
PWM_A : 99% (其他Duty 决定转速)
PWM_B : 1%
刹车停止
PWM_A : 1%
PWM_B : 1%
滑行停止
RESET_AB
其中 1% 可以是0.1%, 99% 可以是99.9%,反正要有PWM就是