This thread has been locked.

If you have a related question, please click the "Ask a related question" button in the top right corner. The newly created question will be automatically linked to this question.

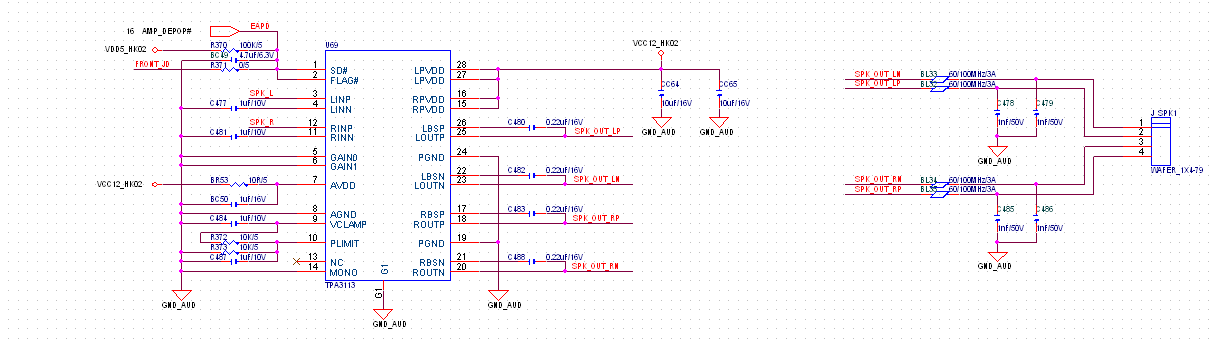
TPA3113引起的摄像头花屏,VGA水波纹问题



功放IC做到电脑主板上,12V供电,输出端加磁珠和电容处理,客户使用出现问题:1、功放输出端接线长1.5米多喇叭,喇叭线和摄像头usb线绑在一起机柜里走线,主机工作时,摄像头有花屏,在喇叭线或usb线上加磁环都可以解决问题,或者分开走线问题也消失,此问题的原因是什么?原理图上怎么升级将问题解掉。

2、当音量播放到最大时,主板上的VGA有水波纹,水波纹情况和声音抖动一致,现调试限制功放功率输出,勉强可接受,但是有破音,不牺牲减少功率和音质情况下,该怎么调试,请大侠们支招。

谢谢!