TPA3118在没有音频输入时,输出的正弦波峰值达到1V,请问能如何把峰值降到100mv以内
This thread has been locked.
If you have a related question, please click the "Ask a related question" button in the top right corner. The newly created question will be automatically linked to this question.
Hi ouyang,
你的测试条件是怎样的,电源/负载? 滤波器是如何设计?
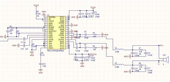
请将纹波的波形和电路图,PCBlayout截图等一并发上来。
irwill的建议非常好,将输入短路到地看是否仍然有纹波输出。
楼主你好,
工作频率的输出通过LC也可能很难消除,如果一定要让输出的400kHz变小可以调整LC参数让截止频率降低从而增大400kHz的衰减。
但是如果输出虽然有400kHz的工作频率但是辐射以及传导测试能通过的话,一般来说这个400kHz的工作频率波形不会影响声音质量。一般测试音频指标时都会加A-weight滤波器再进行测试。