Part Number: TPA3110D2
你好:
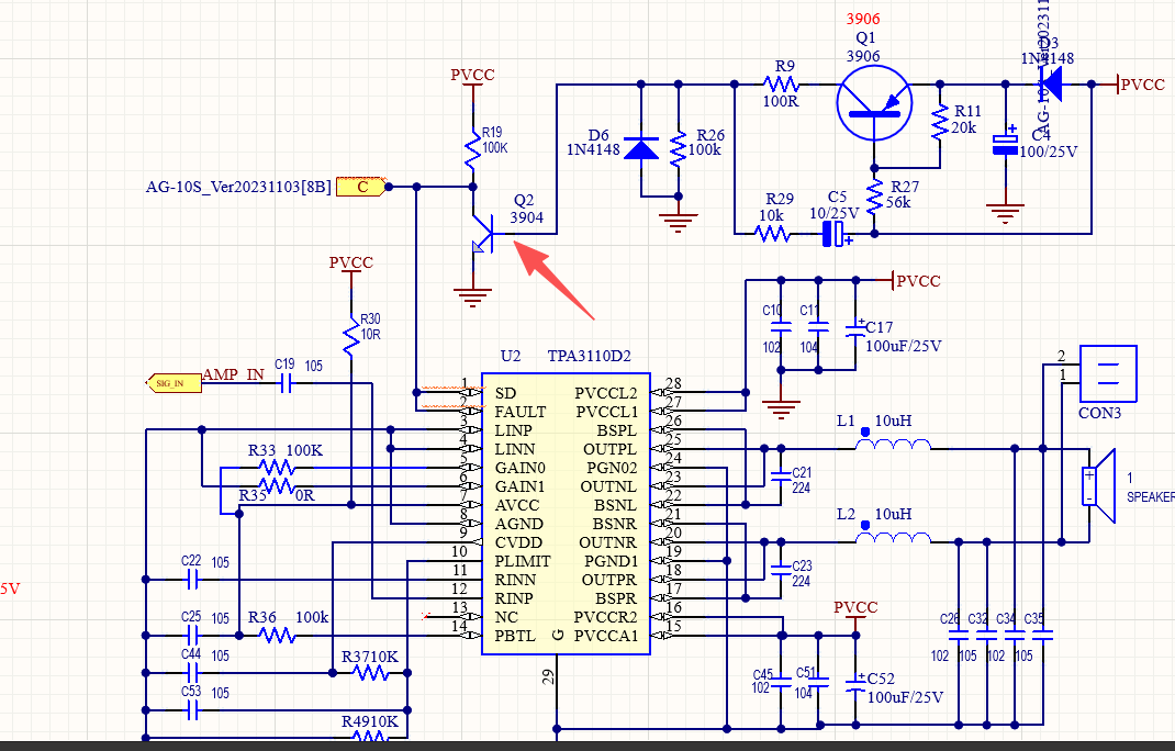
3110的1、2脚,现在是并联的,加上拉的,开机的时候会出现一直低电平的现象.我们已经做了以下验证动作,1,故障芯片与好的芯片对调测试,问题跟随芯片,2,我们断开U2三极管,不让延时电路来控制芯片,1.2引脚也是正常的。电路如图:
您好
yangchao Yang 说:1,故障芯片与好的芯片对调测试,问题跟随芯片,2,我们断开U2三极管,不让延时电路来控制芯片,1.2引脚也是正常的。
您好的IC用2方式测试结果是什么?
正常启动状态测试是高电平的,目前测试是低电平.
yangchao Yang 说:2,我们断开U2三极管,不让延时电路来控制芯片,1.2引脚也是正常的。
根据您所说好的IC通过2测试变得不正常,坏的IC通过2测试正常了?
是这样子的
您这部分接在什么地方。
这是接耳机和功放切换的。
看看还有什么建议吗?
根据您的说明,我感觉您这个部分链接不对
https://www.ti.com.cn/cn/lit/tsc/slam052
您可以尝试用仿真模型验证一下。
这个地方,不插耳机的话,是一直悬空的,插上耳机就是接GND的,应该不影响。
有没有可能是电容容量参数没有匹配好的因素?
只是一个建议
相关匹配您可以在仿真中测试进行理论验证。
这只是一个理想的原理图模型,实际电路是验证不了,好像也解决不了问题。
将您的电路导入,可以帮助您排除原理问题以及匹配干扰问题。