Part Number: PCM1794A-Q1
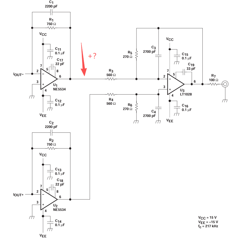
如图,I/V转换后的相位是正还是负?目前看到几个不一样的设计,有点疑问,
This thread has been locked.
If you have a related question, please click the "Ask a related question" button in the top right corner. The newly created question will be automatically linked to this question.
这是一个电流到电压的转换,所以它不应该改变极性。电流的波形将在输出端复制,除了它将乘以Rf,因此你有类似的波形,但单位为伏特。