Part Number: PCMD3140-Q1
Other Parts Discussed in Thread: PCMD3140
hello!
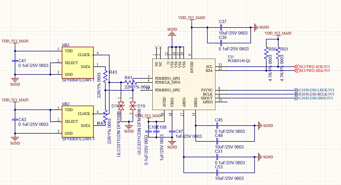
There are three pcmd3140 chips on my device, each connected to two microphones. everyone The audio collected is distorted, and I have no idea what is causing this issue. Please help me figure out the root cause, thank you! The audio file, circuit diagram and register settings are as follows:
org_zl_260204.wav org_zl_260203.wav


