Part Number: PCM5122
Hi ti team,
我已经完成了寄存器配置,但仍无音频输出。从采样率转换器(SRC)输出到该芯片的 I2S 数据和时钟信号看起来是正常的 。
1,你能帮忙检查下原理图是否合理,如附件?
2,是否能提供一份PCM5122配置文件给我测试,要求如下:
-I2S slave at 48KHz and 44.1KHz, 24 bits, 256fs
- analog output unmuted (and the MCU does set that pin high per the datasheet)
- No other DSP or more advanced features required.


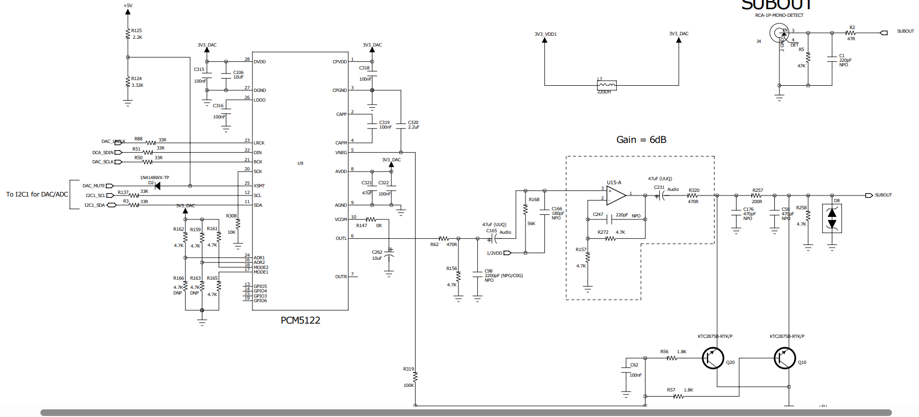
PCM5122原理图:
