This thread has been locked.

If you have a related question, please click the "Ask a related question" button in the top right corner. The newly created question will be automatically linked to this question.

PCM5100音量设置问题

Other Parts Discussed in Thread: PCM5100, PCM5121

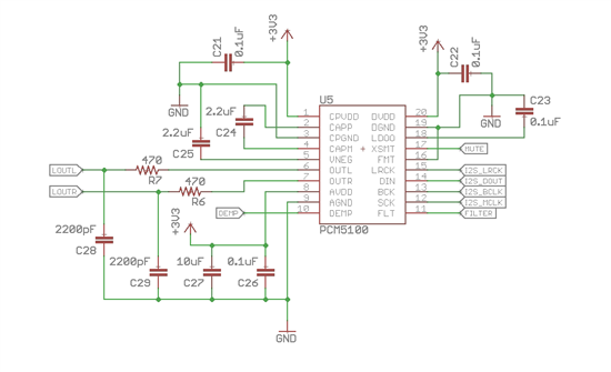
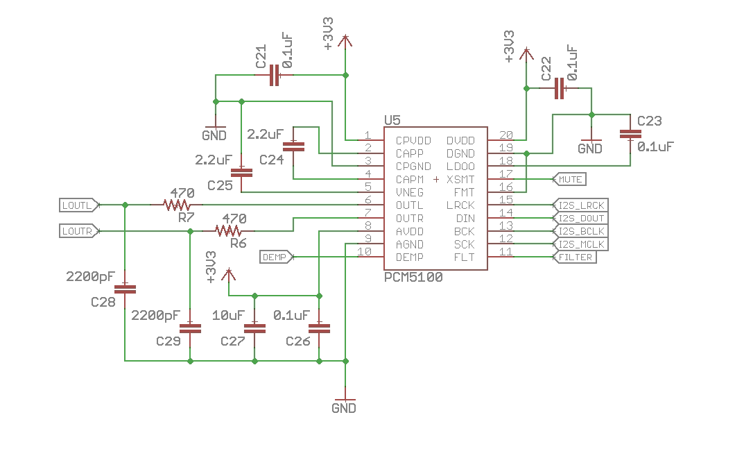
你好!我在使用贵公司的PCM5100芯片作为wav音频的解码芯片,请问音量是如何设置的?这个芯片能直接驱动耳机不外加任何的放大器吧?下面是我的电路图