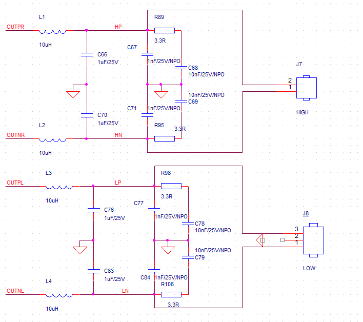
如下图所示,是TI的D类功放,TPA3118的原理图,现在我有一块PCB,在上电的时候,硬拉高SDZ的电平,电感不发烫,但是如果延时一会再拉高(mcu来拉高),则电感就会发烫,电流也比正常情况下增大了200mA,电压是12V,换了一个IC,换了电感和周围的电容(图三和图四),电感还是依旧发烫,电阻阻值(3.3R和10R)用万用表测量是一致的。另外还有4个同一批PCB是正常的,没有这个现象,不得其解,求大神解释。



This thread has been locked.
If you have a related question, please click the "Ask a related question" button in the top right corner. The newly created question will be automatically linked to this question.