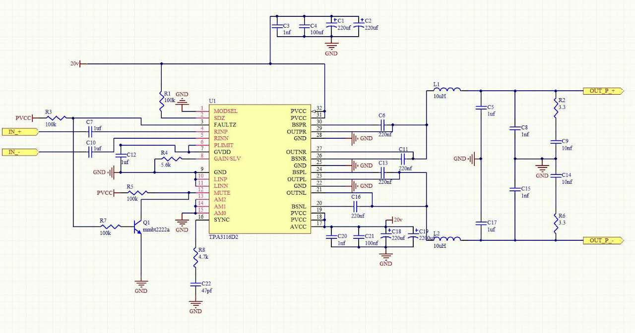
tpa3116做PBTL,焊好板没声音,不知原理图是否有问题?
原理图如附件,PVCC是20V
This thread has been locked.
If you have a related question, please click the "Ask a related question" button in the top right corner. The newly created question will be automatically linked to this question.
mute电路没问题,PVCC上电过程,mute是一个由高到低的过程。
除了没声音,输出有波形吗?