This thread has been locked.

If you have a related question, please click the "Ask a related question" button in the top right corner. The newly created question will be automatically linked to this question.

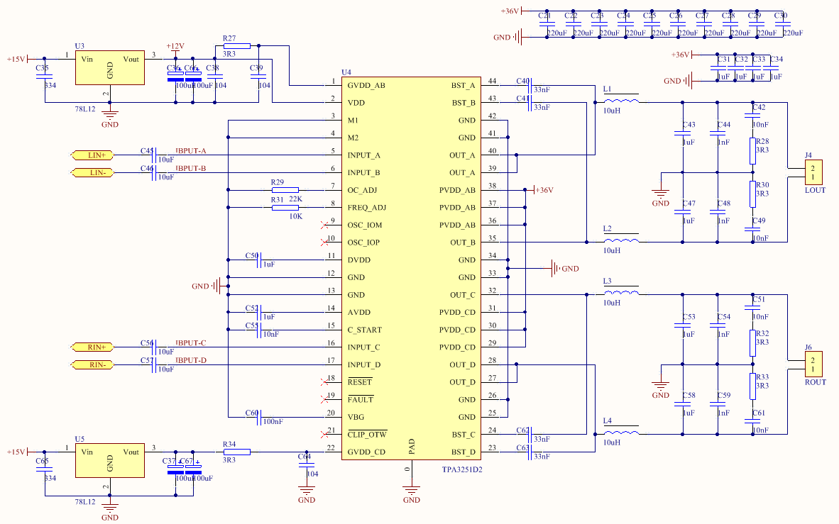
TDA3251D2无输出



由于输出功率不是很大,所以就没有应用RESET、 CLIP_OTW 、 FAULT三个引脚,但是测试后发现输出没有声音,前级测试信号都到了TDA3251 INPUT引脚,这个问题是出在哪里,这三个引脚是不是必须的

  • 上电和掉电过程都需要reset,或者说上掉电过程reset是有时序要求的,不能直接悬空。 在datasheet Figure28有上电时序图。

    简单来说,当所有电压起来到稳定之后需要再等400ms时间将reset拉高。

    另外,CLIP_OTW 、 FAULT都是输出引脚,OD输出,建议通过观察它们的高低电平来判断TPA3251D2的报错情况,从而对分析问题原因有帮助。